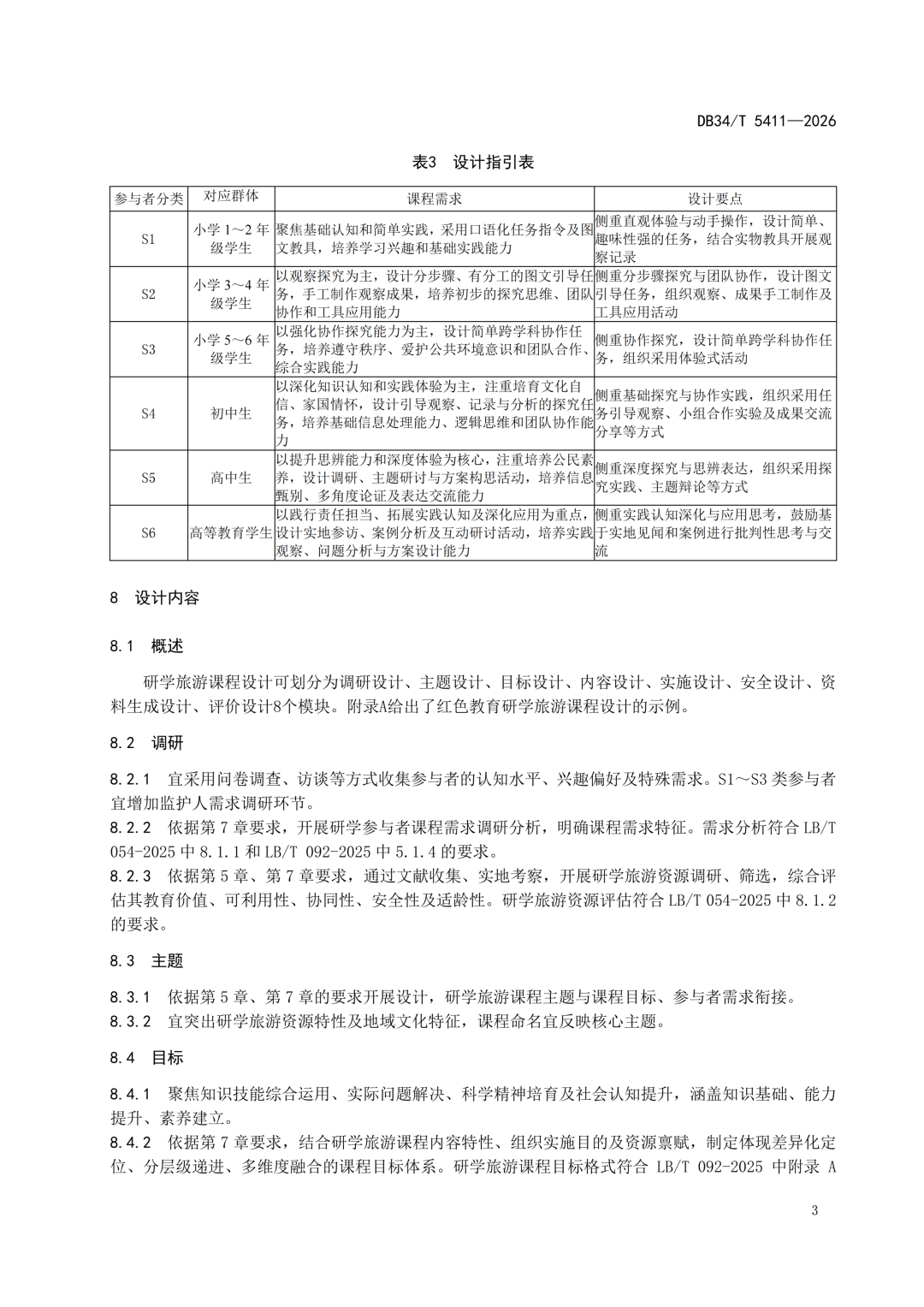
欢迎来到 行读全域研学服务平台
行读全域研学服务平台
位置:首页研学资讯详情内容

速看!全国首个研学旅游课程设计省级地方标准发布

来源:安徽省研学旅游分会    发表时间:2026-04-16    浏览次数:1

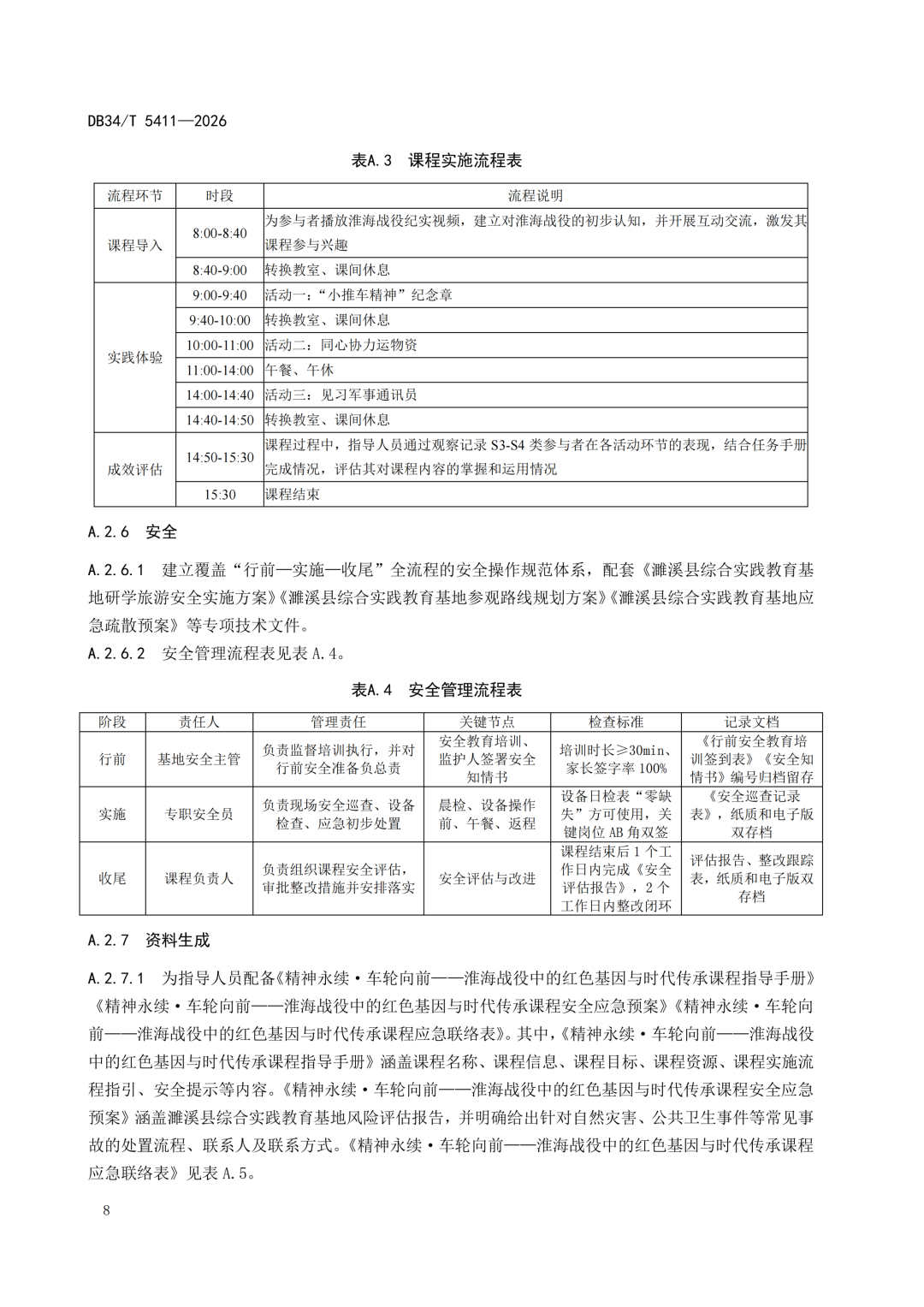
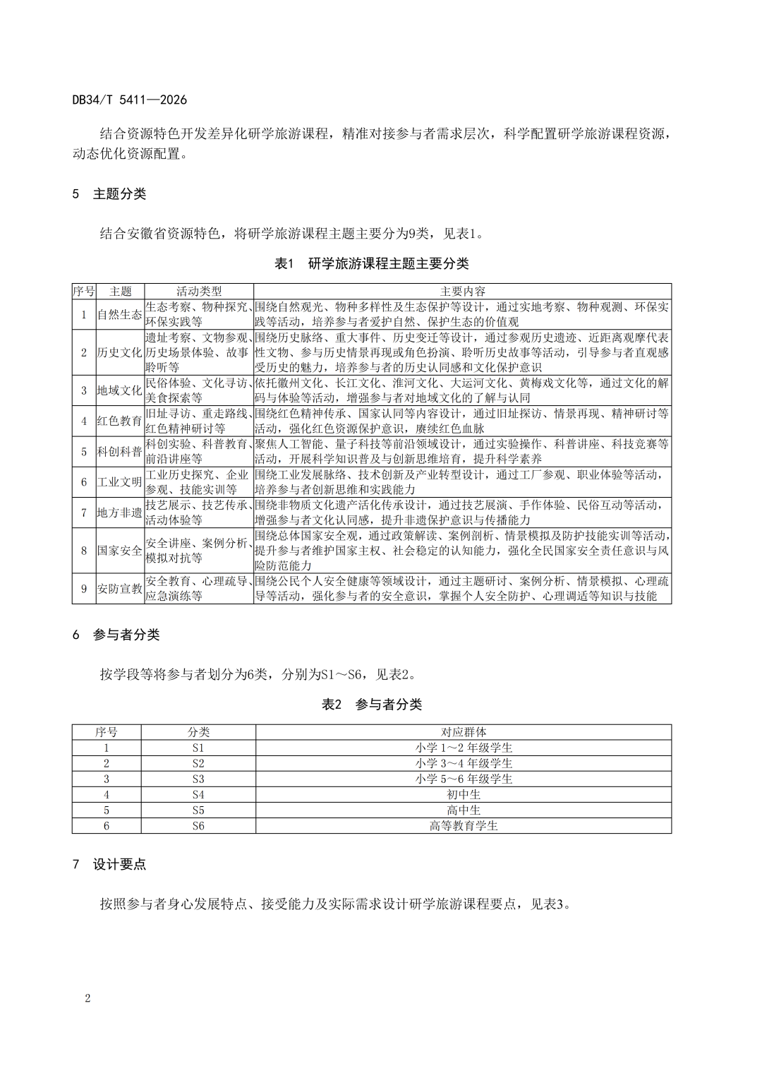
安徽省《研学旅游课程设计规范》作为全国首个针对研学旅游课程设计的省级地方标准,确立教育性、实践性、安全性、适配性四大原则,覆盖调研设计、主题设计、目标设计、内容设计、实施设计、安全设计、资料生成设计、评价设计8个模块,强化全周期安全保障,建立闭环评价机制,有效破解 “只游不学”“只学不游”等行业难题,以标准体系护航研学旅游高质量发展。

一起来看具体内容。

推荐研学
相关资讯